Topografía-Web
blog
▼
2010
(25)
►
agosto
(6)
►
septiembre
(5)
▼
octubre
(6)
Aplicación de las Seis lecturas al libro Sociedad,...
Las seis lecturas- Miguel de Zubiría
Comentarios sobre las Peliculas: Baraka,la termina...
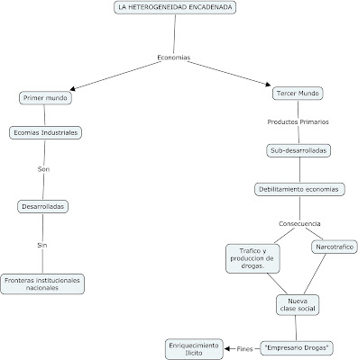
Mapas conceptuales: Capitulos Libro: Sociedad, Cul...
SITUACION DE ENUNCIACIÓN
PARCIAL II
►
noviembre
(8)
Seguidores
Topografía-Web
Topografía-Web
Ver todo mi perfil
Mapas conceptuales: Capitulos Libro: Sociedad, Cultura y Violencia.
No hay comentarios:
Publicar un comentario
Entrada más reciente
Entrada antigua
Inicio
Suscribirse a:
Enviar comentarios (Atom)
No hay comentarios:
Publicar un comentario